近期,知名低价VPS服务商 CloudCone 位于美国洛杉矶 LAX 区域的大量 VPS,因 Virtualizor 漏洞遭受入侵而出现故障,且至今尚未恢复。
由于该服务商定价较为低廉,用户基数较大,此次事件造成了较为广泛的影响。
表现状况
VPS 离线 SSH 无法连接,VNC 显示勒索信息

博主这边的 2台也离线了😅

官方通报
🔴 调查中(Investigating)
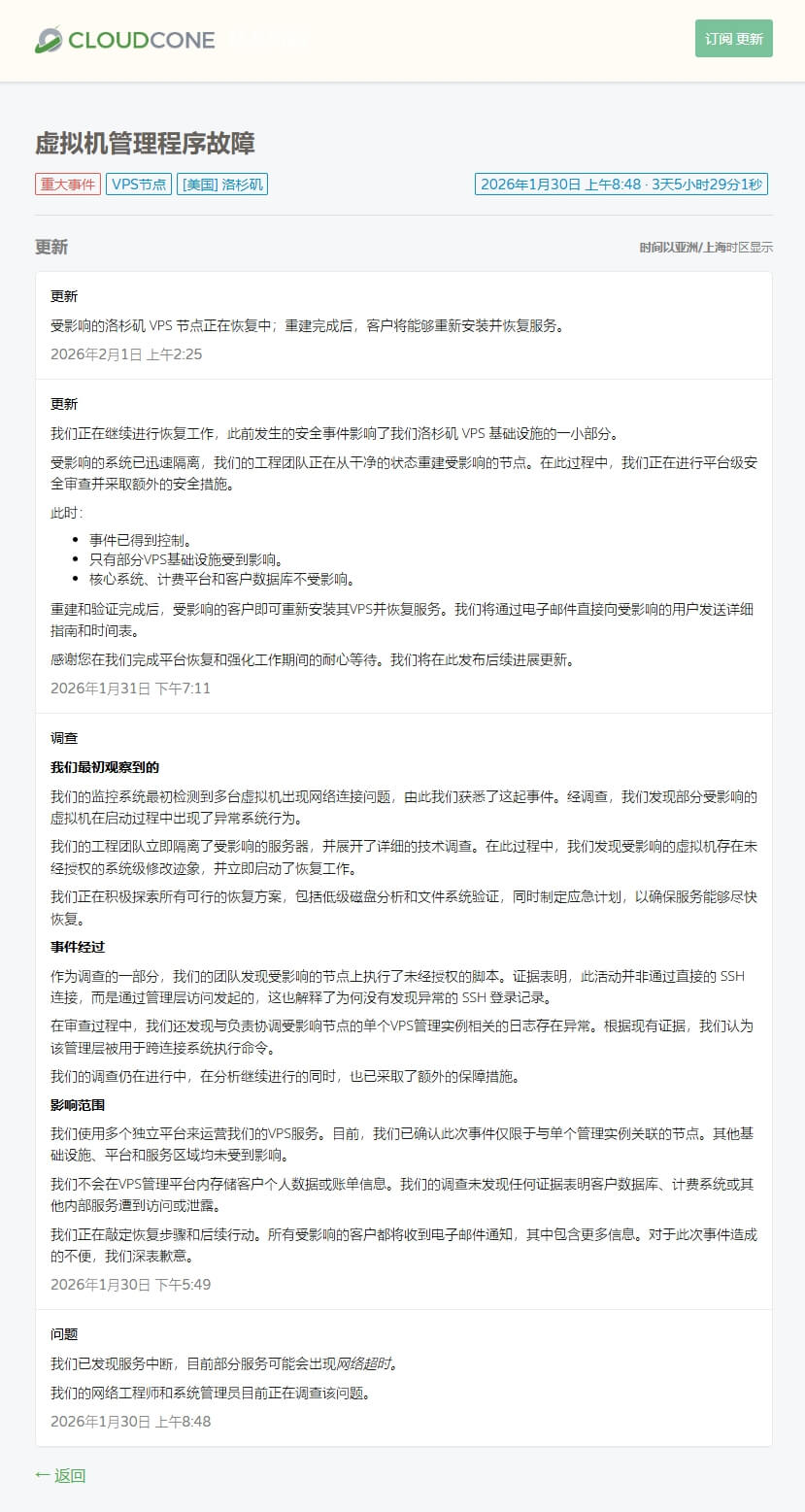
2026-01-30 08:48
CloudCone 正在调查洛杉矶机房一台宿主机上的异常问题。
部分 VPS 可能出现网络中断或无法正常启动的情况。
🟠 调查中(Investigating)
2026-01-30 17:49
调查发现存在 未经授权的系统级修改,影响虚拟机启动行为。
该问题并非由常规 SSH 访问导致。
事件仍在进一步调查中。
🟡 已确认(Identified)
2026-01-31 19:11
问题已被控制,影响范围仅限于部分基础设施。
计费系统及客户数据未受影响。
受影响节点正在从干净环境进行重建。
🟢 恢复中(Recovery in Progress)
2026-02-01 02:25
洛杉矶受影响 VPS 节点正在恢复中。
相关客户将通过邮件收到重装与服务恢复指引。

故障原因
CloudCone Customer Support
我们写这封信是为了向您提供关于影响您服务的事件的最新进展。
我们使用(Virtualizor)的平台存在漏洞,攻击者利用该漏洞访问了我们位于洛杉矶的VPS节点,您的VPS就托管在该节点上。攻击者因此损坏了与您的VPS关联的磁盘,导致磁盘上的数据无法恢复。
我们目前正在重建受影响的节点,并准备重新安装服务,以便用户能够重新安装VPS并部署自己的备份,从而恢复在线服务。
有关服务器何时可以重新安装的更多信息将通过电子邮件通知受影响的用户。
已采取的行动和预防措施:
为防止未来发生类似事件,我们正在实施以下措施:
所有受影响的节点和虚拟机管理程序均已全新安装操作系统,以清除任何后门或残留痕迹。- 我们
正在修订并部署现有的防火墙策略和 IP 级阻止措施。-
所有访问密钥、密码和令牌均已完全刷新。-
我们正在实施从 Virtualizor 迁移到另一个内部平台的计划,该计划将于下个月开始。
数据和安全说明:
攻击者无法访问您的VPS数据。-
没有客户的个人身份信息泄露。-
没有账单或支付信息泄露。-
此次事件仅限于VPS管理平台(Virtualizor)/ LA VPS产品,并未影响我们的计费系统、客户数据库或我们提供的其他产品线。
我们深知此次事件造成的影响,感谢您在我们努力恢复服务期间的耐心等待。
为了保证透明度和持续更新,详细的事件报告和进度更新可在我们的状态页面(https://status.cloudcone.com/)上查看,该页面是我们处理此事件的沟通渠道。
为了更好地管理沟通并防止系统过载,此工单已被暂时锁定;有关此事件的所有后续更新将通过状态页面和电子邮件共享。
--
问候,
杰登·W
CloudCone客户支持CloudCone 给受影响的用户邮件中提及:是由于 Virtualizor 虚拟化管理平台的漏洞造成了此次事件。
事件发酵
随后不久服务商 HostSlick 也遭遇了同样的问题:

影响范围
Virtualizor 是热门的 VPS 虚拟化管理面板,主要给 IDC / VPS 商家用来批量创建、管理、重装、开关机虚拟机。

先前 OuiHeberg 和 ColoCrossing ,也因同样 Virtualizor 漏洞,造成了服务器被入侵和数据丢失事件!
建议
除上面提到的 CloudCone 、ColoCrossing、HostSlick、OuiHeberg 目前同样使用 Virtualizor 的服务商还有:
Virtono,SolidSEOVPS,Naranjatech,LittleCreek,DediRock,Chunkserv,RareCloud 等等;
如果你正在列表之内,建议备份一下 VPS 里面的数据,并询问服务商是否有迁移方案。
数据无价!不管是哪家 VPS 厂商都无法保障 100% 不出故障,平时还是要有良好的备份习惯!
像 Cloudflare R2 对象存储(免费 10G 空间)、Backblaze B2 对象存储(免费10G 空间,每TB/6美元/月)、国内云厂商的 COS 和 OSS、网盘等,都是不错的备份位置!
评论